综合实践活动是中学课程方案规定的必修课程,与学科课程并列设置,是基础教育课程体系的重要组成部分。湖南师范大学附属中学历来十分重视学生综合素质的培养,坚持三十余年的一学习(研究性学习)、两服务(社区服务、志愿服务)、三实践(军训实践、农村实践、企业实践)已成为学校的特色课程,学校还通过寻访伟人足迹、远志夏令营、野外科学考察等丰富多样的活动,组织学生走向社会和自然,开展研究性学习和旅行体验相结合的校外研学活动,为学生的全面发展提供了广阔的舞台。
8月21日,学校召开综合实践课程优秀成果汇报会。校长谢永红、副校长苏建祥出席。
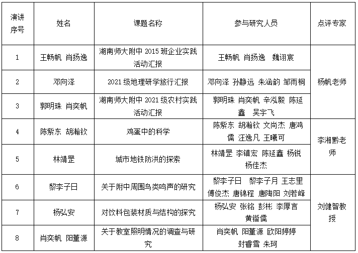
演讲项目
活动中汇报的八个项目是从2021-2022年综合实践课程的两百余项中成果中层层评选出来的,其中包括农村实践调研、企业实践调研、地理野外研学考察及研究性学习等,涉及与中学学科知识紧密相关联的自然科学、技术工艺、科技制作、社会生活、政治法律、经济金融、生态环境保护等领域。
演讲序号表
湖南师大附中2015班企业实践活动汇报(王畅帆 肖扬逸)
2021级地理研学旅行汇报(邓向泽)
湖南师大附中2021级农村实践活动汇报(郭明珠 肖奕帆)
鸡蛋中的科学(陈紫东 胡瀚钦)
城市地铁防洪的探索(林靖罡)
关于附中周围鸟类鸣声的研究(黎李子曰)
对饮料包装材质与结构的探究(杨弘安)
关于教室照明情况的调查与研究(肖奕帆 阳董源)
专家点评
这两项研究性学习成果都经历了从发现并提出问题,论证选题价值,查阅文献并实践验证,分析讨论获得结果,实践应用拓展创新等环节,这与中学阶段进行的实验探究内容形式是基本一致的。其实所有的学习活动都是一个探究、实践验证和应用拓展的过程,我们在课堂中发现问题,根据问题的需要获取相关的知识经验方法,在实验或者反思复习的过程中检测知识的正确性和方法的有效性,在解题和生活中发现知识和方法的实用价值。当这样的学习过程积累到一定程度,勤奋学习的同学自然就会有了创新的思路,一个又一个的创新成果就是如此产生的。
给同学们的建议:一是要侧重于实验研究,根据实验目的设置不同条件进行实验探究学习。二是要把握好科学的实验方法,更好地实现理论和实践验证过程的融合。
这三项研究性学习成果有以下突出的优点,一是选题合理,符合中学生的认知能力,可操作性强;二是研究方法恰当,通过文献查阅、问卷调研、实验探究及计算论证等方法开展研究,达到了预期目标;三是发挥了团队作用,小组成员分工明确,目标一致,得到充分体现。
给同学们的建议:一是要把提出问题和发现问题的习惯坚持好,二是要善于把研究问题的方法应用于学科知识的学习中。
颁发荣誉证书
活动最后,谢永红、苏建祥给汇报展示的同学颁发荣誉证书,鼓励同学们积极参与综合实践活动,勤于探索,开拓视野,为将来成为优秀的科技创新人才奠定基础。
湖南师大附中2021级农村实践活动纪实
传承华夏文明 赓续革命精神——湖南师大附中2020级社会实践活动暨团学活动